一、存量资产盘活及低效资产利用主要政策
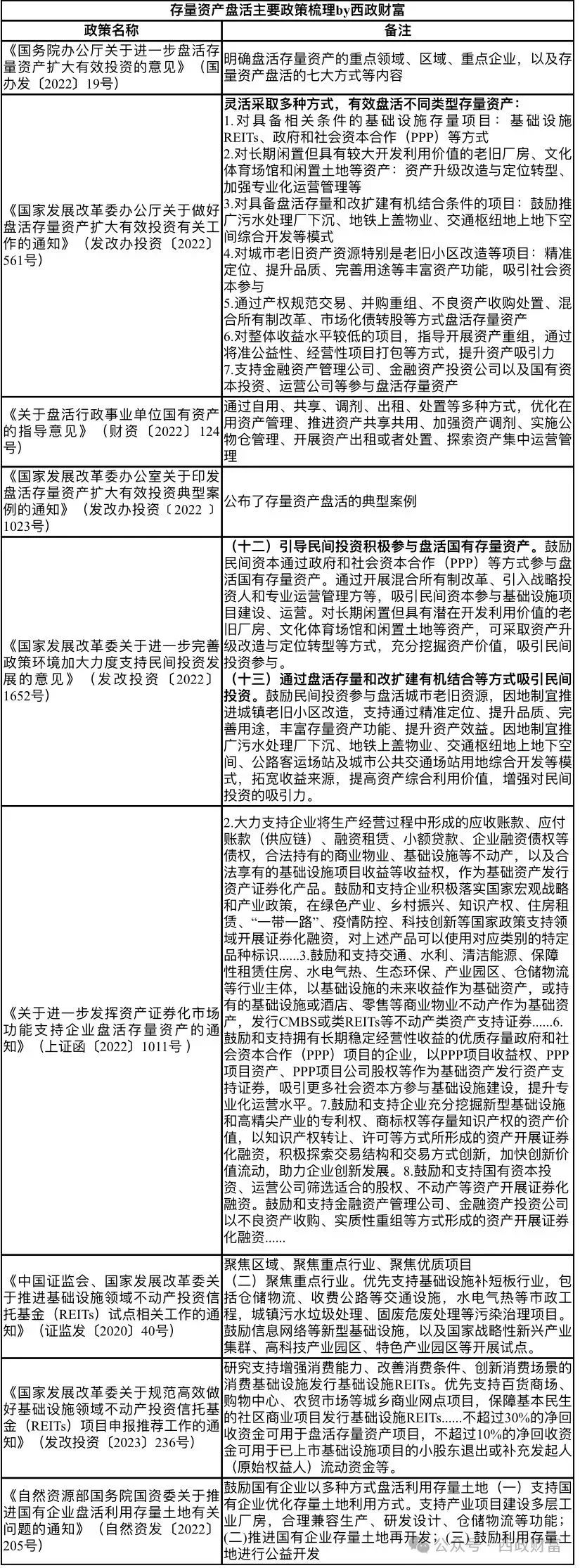
2022年5月,国务院办公厅发布的《关于进一步盘活存量资产扩大有效投资的意见》(国办发〔2022〕19号)成为指导资产盘活的关键文件。同时,多个省份和城市包括北京、天津、南京、绍兴以及河南、河北、安徽、湖南、陕西等也相继推出了各自区域内存量资产盘活与利用的相关政策。
二、存量资产盘活重点领域
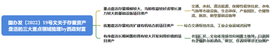
国办发〔2022〕19号文作为存量资产盘活的纲领性政策指出重点盘活存量规模较大,当前收益较好或增长潜力较大的基础设施项目资产;统筹盘活存量和改扩建有机结合的项目资产;有序盘活长期闲置但具有较大开发利用价值的项目资产。
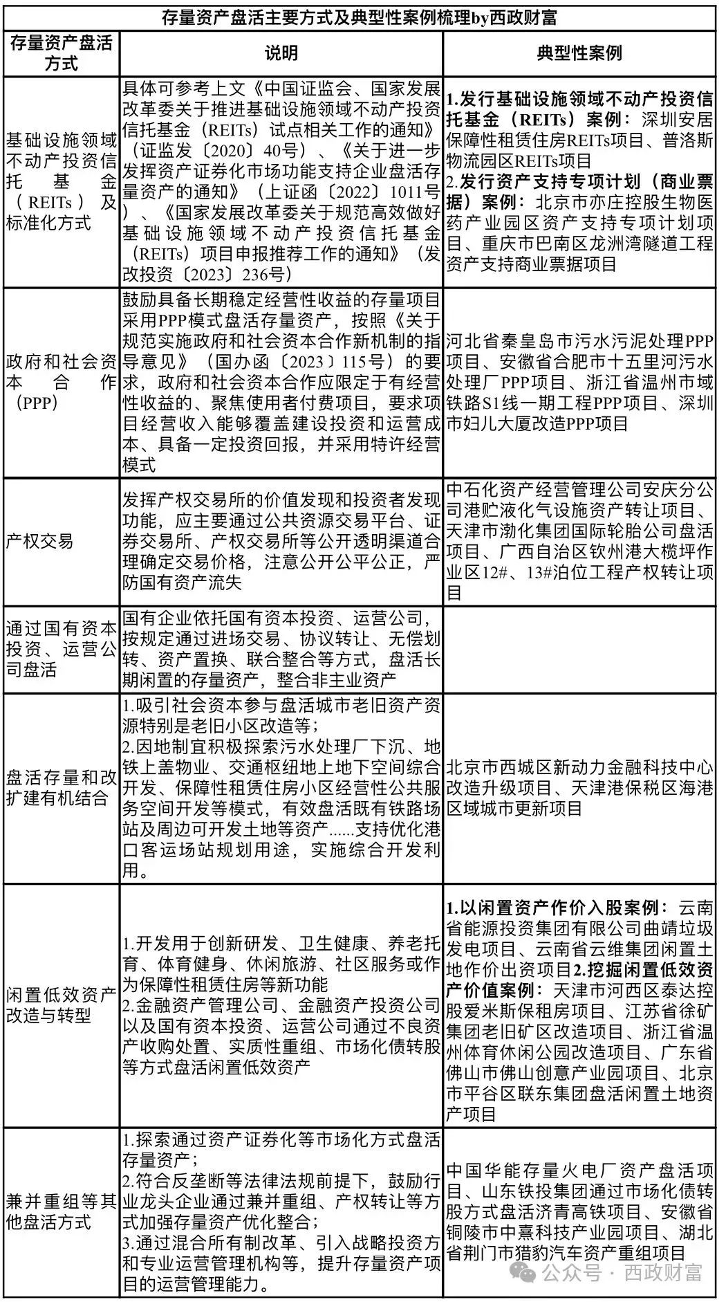
国办发〔2022〕19号文件详细阐述了盘活存量资产的七种主要方式,并提供了相应的指导。同时,《国家发展改革委办公室关于印发盘活存量资产扩大有效投资典型案例的通知》(发改办投资〔2022〕1023号)也发布了与这些方式相关的实际案例,以供参考。此外,国办发〔2022〕19号文件还进一步提出,允许采用“肥瘦搭配”的策略来盘活资产。具体来说,对于那些整体收益偏低的存量资产项目,可以通过改进市场化运营机制来提升其收益能力,进而支持资产重组,从而为有效盘活这些资产创造有利条件。同时,文件还鼓励通过合理的资产组合,例如将准公益性和经营性项目进行打包,以增强资产的吸引力,进而促进资产的盘活。

三、通过市场化、数字化、证券化盘活
(一)市场化盘活存量资产
当前,许多城投平台在盘活存量资产时,常采用积极寻求与社会资本的合作或吸引其参与的市场化方式。针对具有经营性收益的项目和领域,国办函〔2023〕115号文件明确鼓励政府与社会资本通过特许经营模式展开合作。近日,为了指导特许经营全生命周期合作相关材料的编制,《政府和社会资本合作项目特许经营方案编写大纲(2024年试行版)》已正式发布。以停车场项目为例,多地在智慧城市建设过程中,创新采用“肥瘦搭配”策略,将停车场与周边的充电桩等可挖掘收益的经营性项目整合打包,并通过公开竞选选定社会主体进行特许经营。这些智慧停车运营服务商所产生的数据,也可交由城投平台进行整合并用于再融资。另外,有些地方还通过国有资产运营平台作为社会主体公开投标参与停车场特许经营项目,并利用这些停车场的预期收益作为融资的基础资产。在更广泛的领域内,以下几类具备经营性质的项目目前也正受到鼓励:1.交通基础设施:包括公路、铁路、民航设施和交通换乘中心等;3.市政公用设施:涵盖城镇的供水、供气、供热系统和停车设施等;4.环保及生态治理项目:例如城镇的污水和垃圾处理及资源回收利用设施等;7.新型基础设施:包含智慧城市、智能交通、智慧农业等领域;8.结合存量盘活与改扩建的项目:例如城市更新项目、综合交通换乘中心的改造等。此外,在城市更新的实际操作中,也有不少案例成功引入社会主体或专业运营公司,将老旧工业厂房改造成体育健身场所,或是将商业建筑转化为社区养老服务设施,有效促进了银发经济的发展。对于非核心资产的盘活工作,它需要根据每个项目的独特情况进行策划和重新定位,同时争取到相关的规划和政策支持,从而为这些存量资产注入新的活力,并开拓新的收入来源。(二)智慧城市下的数字化发展
近年来,数据的重要性日益凸显,其在经济发展中的角色愈发关键。2020年,中共中央、国务院通过《关于构建更加完善的要素市场化配置体制机制的意见》正式将数据确立为继土地、劳动力、资本、技术之后的第五大生产要素,为数据的市场化配置定下了基调。与此同时,国家“十四五”规划也明确将数字化转型视为国家战略的重要组成部分。
随着“数字强国”战略的提出,数据资产的管理和会计处理也迎来了新的里程碑。2023年8月,财政部发布的《企业数据资源相关会计处理暂行规定》自2024年1月1日起生效,标志着数据资源正式被纳入财务报表,成为企业可计量的重要资产。这一变革对于城投平台来说尤为关键,不仅有助于其转型,还能有效降低城建类资产在总资产和总收入中的占比,从而优化财务结构。
在此背景下,众多地方平台公司积极响应,通过成立数据集团、梳理应用场景等方式,推动企业数据资产的入表工作,并以此作为战略转型的重要抓手。南京扬子国资投资集团、南京公共交通(集团)有限公司、盐城港集团、成都市金牛城市建设投资经营集团有限公司以及许昌市投资集团有限公司等企业均在此方面取得了显著成果。
更值得一提的是,数据资产不仅为企业带来了新的发展机遇,还为其融资活动开辟了新的路径。例如,天津临港投资控股有限公司就成功利用数据资产获得了天津银行和农业银行的贷款支持,实现了天津市首单数据知识产权质押贷款业务的落地。这一创新实践充分证明了数据资产在融资领域的应用潜力和市场前景。
(三)满足条件的证券化盘活
通过资产证券化(ABS)、基础设施领域不动产投资信托基金(REITs)等金融工具,以及Pre-REITs进行项目前期投入与培育,以此筹集资金,是当前城投平台盘活存量资产的另一种有效策略。多项政策文件如《关于推进基础设施领域不动产投资信托基金(REITs)试点相关工作的通知》(证监发〔2020〕40号)、《关于进一步发挥资产证券化市场功能支持企业盘活存量资产的通知》(上证函〔2022〕1011号)、《关于规范高效做好基础设施领域不动产投资信托基金(REITs)项目申报推荐工作的通知》(发改投资〔2023〕236号)等,均为基础设施REITs及其他标准化融资方式的发展提供了坚实的政策支撑。在实际应用中,已有多个成功案例落地。例如,杭州上城资本集团成功发行了首单市政道路停车收费权ABS产品,深圳安居集团推出了保障性租赁住房REITs项目,普洛斯实现了物流园区REITs项目的落地,北京市亦庄控股发起了生物医药产业园区资产支持专项计划,重庆市巴南区也实施了龙洲湾隧道工程资产支持商业票据项目。这些案例充分展示了证券化在盘活存量资产方面的潜力和效果。然而,在积极推进证券化盘活的同时,也需要关注到底层资产的长期培养与选择,以及可能出现的周期性问题。这需要城投平台具备长远的眼光和精细化的管理能力,以确保证券化盘活策略能够持续、稳定地为平台发展提供动力。